Focus after plasma problem
Moderators: cyao, michael_borland
Focus after plasma problem
dear elegant friends,
I'm relatively new to Elegant and I'm simulating a beam after plasma acceleration, it is very divergent and I'm trying to focus it.
The problem is that the emittance in expected to grow spontaneusly (by chromaticity), but using higher order of approximation (2 or 3) ex,ey,enx,eny are constant and using the flag "use_linear_chromatic_matrix = 1;" they go linearly to zero.
I use a beamline like this one:
D14: DRIF, L=0.01
ESPACE: LINE=(100*D14)
On the other hand I obtained this behavior (that I want to reproduce in Elegant) by simulating a free propagation with ASTRA I'm sorry but I can't see what I'm doing wrong.
Thanks all
Marcello
I'm relatively new to Elegant and I'm simulating a beam after plasma acceleration, it is very divergent and I'm trying to focus it.
The problem is that the emittance in expected to grow spontaneusly (by chromaticity), but using higher order of approximation (2 or 3) ex,ey,enx,eny are constant and using the flag "use_linear_chromatic_matrix = 1;" they go linearly to zero.
I use a beamline like this one:
D14: DRIF, L=0.01
ESPACE: LINE=(100*D14)
On the other hand I obtained this behavior (that I want to reproduce in Elegant) by simulating a free propagation with ASTRA I'm sorry but I can't see what I'm doing wrong.
Thanks all
Marcello
-
michael_borland
- Posts: 2042
- Joined: 19 May 2008, 09:33
- Location: Argonne National Laboratory
- Contact:
Re: Focus after plasma problem
Marcello,
I don't understand why the emittance should grow in a drift in the absence of space charge. Can you explain this? Certainly if you have focusing elements, then you'll get emittance growth if the energy spread is large, due to chromaticity.
Also, you shouldn't use the linear chromatic matrix feature for transport lines; it's intended for rings only. For the type of simulations you are doing, you should use EDRIFT (Exact DRIFT), KQUAD, KSEXT, and CSBEND elements. These will give the most accurate results.
--Michael
I don't understand why the emittance should grow in a drift in the absence of space charge. Can you explain this? Certainly if you have focusing elements, then you'll get emittance growth if the energy spread is large, due to chromaticity.
Also, you shouldn't use the linear chromatic matrix feature for transport lines; it's intended for rings only. For the type of simulations you are doing, you should use EDRIFT (Exact DRIFT), KQUAD, KSEXT, and CSBEND elements. These will give the most accurate results.
--Michael
Re: Focus after plasma problem
Dear Micheal,
thanks a lot for your fast reply.
I discussed this item with my advisor and I understood that this emittance degradation is really peculiar and really dominant for this kind of electron bunches (at the Plasma Wave exit).
The emittance increasing, in drifts, comes from very strong chromatic effects, which seems to be very well explained in this paper
"JOURNAL OF APPLIED PHYSICS 112, 044902 (2012)".
I wonder if this effect can be seen (or not), by a different emittance definition, it true that for these beams, the paraxial aproximation, starts to be not still true. Please let me know your opinion.
Thanks also for the linear chromatic matrix feature suggestion.
Marcello
thanks a lot for your fast reply.
I discussed this item with my advisor and I understood that this emittance degradation is really peculiar and really dominant for this kind of electron bunches (at the Plasma Wave exit).
The emittance increasing, in drifts, comes from very strong chromatic effects, which seems to be very well explained in this paper
"JOURNAL OF APPLIED PHYSICS 112, 044902 (2012)".
I wonder if this effect can be seen (or not), by a different emittance definition, it true that for these beams, the paraxial aproximation, starts to be not still true. Please let me know your opinion.
Thanks also for the linear chromatic matrix feature suggestion.
Marcello
-
michael_borland
- Posts: 2042
- Joined: 19 May 2008, 09:33
- Location: Argonne National Laboratory
- Contact:
Re: Focus after plasma problem
Marcello,
Thanks for the reference. Elegant uses a simplified expression for the normalized emittance, namely, the geometric emittance times the average value of beta*gamma. One reason is that elegant does not use transverse momenta but rather slopes. Still, it is not difficult to improve the expressions we use.
Meanwhile, you should be able to use postprocessing to get the desired result, since the sigma and centroid output files together contain all of the quantities in equation 6 of the Antici et al paper. For example, you can try
Please give this a try. I'll be curious to know if it gives the expected results.
Also, using the -canonical option with the program sddsanalyzebeam should give the right result, but you'll need a particle dump for that, which isn't quite as convenient.
--Michael
Thanks for the reference. Elegant uses a simplified expression for the normalized emittance, namely, the geometric emittance times the average value of beta*gamma. One reason is that elegant does not use transverse momenta but rather slopes. Still, it is not difficult to improve the expressions we use.
Meanwhile, you should be able to use postprocessing to get the desired result, since the sigma and centroid output files together contain all of the quantities in equation 6 of the Antici et al paper. For example, you can try
Code: Select all
sddsxref run.sig run.cen -pipe=out -take=* \
| sddsprocess -pipe=in run.sig2 \
-define=column,betaGammaAve,"pCentral 1 Cdelta + *" \
-define=column,gammaAve,"betaGammaAve sqr 1 + sqrt" \
-redefine=column,enx,"gammaAve Sdelta * Sx * Sxp * sqr betaGammaAve ex * sqr + sqrt",units=m \
-redefine=column,eny,"gammaAve Sdelta * Sy * Syp * sqr betaGammaAve ey * sqr + sqrt",units=m
Also, using the -canonical option with the program sddsanalyzebeam should give the right result, but you'll need a particle dump for that, which isn't quite as convenient.
--Michael
Re: Focus after plasma problem
Dear Michael,
I tried your suggestions but the new emittance calculated is still constant.
I tried to go in deep in the emittance definitions.
From the paper (PRST AB, 6, 034202 (2003) http://journals.aps.org/prstab/abstract ... B.6.034202) I found these formulas: and From the first one the computation ( by astra bunches ) is straightforward and I saw the emittance increase.
From the second formula, by using x', is possible to see the same emittance increase, but only if x' is defined as x'=px/<p> (where x' and px refer to the single particles and <p> to the whole bunch). This is not properly what the author intended in the paper, where the formula (15) gives the trace space emittance with x'=px/pz.
Do you think it's possible to compute the emittance by using one of theese methods with elegant parameters?
Thanks a lot
Marcello
I tried your suggestions but the new emittance calculated is still constant.
I tried to go in deep in the emittance definitions.
From the paper (PRST AB, 6, 034202 (2003) http://journals.aps.org/prstab/abstract ... B.6.034202) I found these formulas: and From the first one the computation ( by astra bunches ) is straightforward and I saw the emittance increase.
From the second formula, by using x', is possible to see the same emittance increase, but only if x' is defined as x'=px/<p> (where x' and px refer to the single particles and <p> to the whole bunch). This is not properly what the author intended in the paper, where the formula (15) gives the trace space emittance with x'=px/pz.
Do you think it's possible to compute the emittance by using one of theese methods with elegant parameters?
Thanks a lot
Marcello
-
michael_borland
- Posts: 2042
- Joined: 19 May 2008, 09:33
- Location: Argonne National Laboratory
- Contact:
Re: Focus after plasma problem
Marcello,
Did you try the sddsanalyzebeam program? It should compute the emittances using the first of the equations you gave, provided you include the "-canonical" option.
The definition of x' used by elegant is dx/ds = px/pz. Using px/<p> strikes me as very odd. There may be no option but to revise the calculation in elegant to compute the normalized emittance from the momenta.
--Michael
Did you try the sddsanalyzebeam program? It should compute the emittances using the first of the equations you gave, provided you include the "-canonical" option.
The definition of x' used by elegant is dx/ds = px/pz. Using px/<p> strikes me as very odd. There may be no option but to revise the calculation in elegant to compute the normalized emittance from the momenta.
--Michael
Re: Focus after plasma problem
Michael,
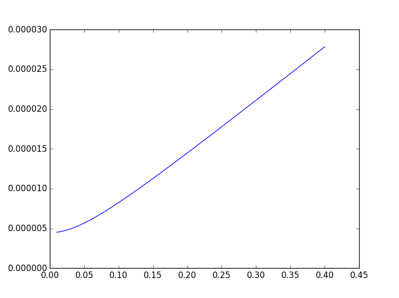
I tried the sddsanalyzebeam program and it worked as you can see in this graph: The emittance increase in drift space after plasma acceleration is the same obtained with Astra (in fig. 2): but in order to use the curve behaviour I had to place several Watch items in the beamline and then I analyzed the beam "frames".
Using this approach I can't see how to use elegant in order to optimize the focusing channel after the plasma interaction.
is there a way to make this parameter (enx by canonical momenta) accessible to optimization?
I tried the sddsanalyzebeam program and it worked as you can see in this graph: The emittance increase in drift space after plasma acceleration is the same obtained with Astra (in fig. 2): but in order to use the curve behaviour I had to place several Watch items in the beamline and then I analyzed the beam "frames".
Using this approach I can't see how to use elegant in order to optimize the focusing channel after the plasma interaction.
is there a way to make this parameter (enx by canonical momenta) accessible to optimization?
-
michael_borland
- Posts: 2042
- Joined: 19 May 2008, 09:33
- Location: Argonne National Laboratory
- Contact:
Re: Focus after plasma problem
Marcello,
I'll have to add the computation for the next release of elegant. If you build from source (or are willing to try) or use linux, I can provide you with a beta version. Otherwise, I'm afraid it will be a while (we just released version 27.0.2, and the next release will probably be in six months or so).
--Michael
I'll have to add the computation for the next release of elegant. If you build from source (or are willing to try) or use linux, I can provide you with a beta version. Otherwise, I'm afraid it will be a while (we just released version 27.0.2, and the next release will probably be in six months or so).
--Michael
Re: Focus after plasma problem
Michael,
I will try to build from source your beta version (I'm not using Linux but a Windows 7 PC), it will help a lot.
Thanks for the oppotunity.
Marcello
I will try to build from source your beta version (I'm not using Linux but a Windows 7 PC), it will help a lot.
Thanks for the oppotunity.
Marcello
-
michael_borland
- Posts: 2042
- Joined: 19 May 2008, 09:33
- Location: Argonne National Laboratory
- Contact:
Re: Focus after plasma problem
Marcello,
Can you give me the elegant input files for the drift example you used to make the comparison above (from 10 Feb 2015)? I'd like to use it for testing.
--Michael
Can you give me the elegant input files for the drift example you used to make the comparison above (from 10 Feb 2015)? I'd like to use it for testing.
--Michael